前言
我的树莓派使用的是被动散热,虽然可以把温度压在55°以下,但是摸起来还是很烫。于是我就打算加装一个风扇在上面。手边只有12v的风扇,而树莓派GPIO输出的电压仅仅只有5v。电压不够,风量也就小了。于是就打算自己动手做一个升压模块。
I 特点
- 超级小,仅一个小拇指手指甲大小。1.4*0.6cm
- 超低成本,大概1.5元成本。
- 制作超级简单,仅7个元件。
- 支持电流最大1A,带动一个风扇是足够了。
- 更改电阻阻值即可更改升压电压,方便灵活。
II 所需材料
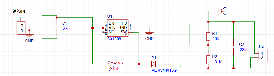
- 两个0805的22uf电容
- 一个SX1308芯片
- 一个SMB封装的二极管(具体型号看你需求)
- 一个SMD封装的4.7uH的电感
- 一个10K电阻(R1)
- 一个191K电阻(R2)
III 电路图/3D图/实物图




IV 下载PCB文件
PCB文件下载:
github开源:https://github.com/Rao-Ruixian/5vTO12v_PCB_Super-small
蓝奏云下载:https://rrxweb.lanzouw.com/i2thK177rb8h
V 简单教程
首先下载一下pcb制板文件,然后在嘉立创免费下单。

pcb到货后在上面焊盘涂一层锡泥,放好元件,然后直接上烤架(加热平台)即可。
* 欢迎评论。😉


这个5V升12V能带多大电流啊
最大1A